华意通新闻目前位置:新闻动态>华意通新闻>新闻详情

辟谣|谁说华意通北京校没有接到官方复课通知?!你们要的红头文件来了。

2020-08-21标签: 华意通| 复课 | 意大利语

什么?竟然有人说北京教委不让复课?!没有红头文件?

那.....下面这个是什么?(想看原文的联系手姐,给你发)


海淀区教委的官网放的又是什么?(框出来的就是和上面的红头文件同样内容的一个通知)



手姐在昨天的文章里已经说了:

因为我们是第一批复课,数量很少,目前没有文件,但是大家可以拨打海淀区教委的电话进行核实。

双手奉上海淀区教委电话。


再给大家看几个文件。

01

关于召开海淀区培训机构恢复线下课程和集体活动工作部署会的通知

这个是会议通知


视频会议现场


这个是我们华意通


02

北京校区所在大厦对于复课学生的安排

大家看一下通知的发布时间。

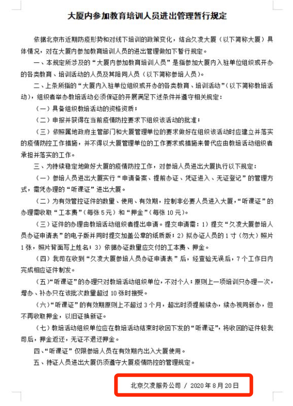
这里我一定要说一下,我们华意通北京校区所在的久凌大厦是国企的大厦可不是商业大厦,大厦对教育培训机构管理的要求非常严格,大家可以仔细看一下文件,没有教学资质的不能复课没有教委批准的不能复课所有来上课的学生必须办理听课证


办理听课证流程


1、准备1张1寸照片;

2、填写申请表格;

3、准备15元,5元工本费,10元押金。



03

关于我们的办学资质

这真是一个老生常谈的事了。


华意通北京校区根据国家规定,按照各省市要求开办学校需要办学许可资料。

北京华意通教育咨询有限公司作为举办者,在北京海淀区教委备案燕园培训学校。


主营业务为:考研和成人辅导(非学科类辅导)


教民备案号:111010873931770


欢迎大家拨打海淀区教委电话进行核实。

再次双手奉上海淀区教委电话。


04

关于涉外监管网的一些小知识

出国留学服务的办理资质在2017年之前可以在涉外监管网进行查询,但是于2017年1月13日,国务院颁布了《关于第三批取消中央指定地方实施行政许可事项的决定》(国发2017.7号)文件,公布取消自费出国留学中介服务机构资格认定行政事项,目前下放在各省市的工商局管辖,属于服务业内容。华意通的四个校区都在工商注册中,营业范围标明了自费留学中。



这个意思是什么呢?

也就是说从2017年开始,涉外监管网就不会再管留学中介了,之前涉外监管网颁发的《自费出国留学中介服务资格认定书》,已经没用了,而且从2017年开始就停止更新了。

涉外监管网现在只能管国外的学校是不是“野鸡”大学,不能管国内的机构正不正规,大家一定要注意。


说在最后




华意通北京校区复课已经是板上定钉的事,经海淀区教委批准,我们正在通知所有前来上线下班的学生办理听课证。


至于别的机构为什么不复课,这应该问区教委,而不是随便的造谣。


北京已经公布了复课通知,红头文件摆在这里,别再说一些无脑的话术暴露智商。


欢迎拨打教委电话核实(眨眼

手姐24h在线!


扫描二维码

加手姐微信

现在不加手姐微信,难道要等被坑了之后再加吗?

小助手的工作时间是早上8:30 至晚上不一定几点,看我几点睡,我这里要强调一遍,手姐是真人!不是机器人!!你们加手姐微信,是真的手姐在和你们聊天!!




插上语言的翅膀,带你飞向梦想

Le lingue ti mettono ali che ti fanno volare verso i tuoi sogni

close
Top